Gut Microbes|四川农业大学曹随忠教授团队揭示肠道菌群调控高酮血症的新路径-自主发布-资讯-生物在线

Gut Microbes|四川农业大学曹随忠教授团队揭示肠道菌群调控高酮血症的新路径

作者:上海阿趣生物科技有限公司 暂无发布时间 (访问量:14057)

Gut Microbes|四川农业大学曹随忠教授团队揭示肠道菌群调控高酮血症的新路径

英文标题:Gut microbiota regulates hepatic ketogenesis and lipid accumulation in ketogenic diet-induced hyperketonemia by disrupting bile acid metabolism

中文标题:肠道菌群通过干扰胆汁酸代谢调控生酮饮食诱导的高酮血症中的肝脏生酮和脂质积累

发表期刊:Gut Microbes

影响因子:11

客户单位:四川农业大学

百趣提供服务:新一代代谢组学NGM 2 Pro

 

研究背景

生理性的酮症或高酮血症表现为血液中β-羟基丁酸(β-hydroxybutyrate, BHB)水平显著升高。在能量负平衡或葡萄糖供应不足的情况下,脂肪酸在肝脏中通过生酮作用分解代谢,产生BHB,作为肝外组织的替代能源。BHB作为一种代谢信号分子,能够正向调节线粒体代谢稳态、神经保护以及免疫系统功能。然而,肝脏生酮作用的紊乱与多种代谢疾病的进展存在密切关联。

生酮饮食(Ketogenic Diet, KD)是一种极低碳水化合物、高脂肪的饮食模式,能够诱导机体长期处于高血酮状态。尽管KD在治疗某些神经性疾病方面显示出积极效果,但其对代谢健康可能产生不利影响,包括胰岛素抵抗和肝脏脂质积累。此外,KD可能通过促进致病菌的定植,加剧肠道屏障功能障碍,且KD引起的肠道菌群组成变化与胰岛素抵抗及肝脏脂质积累等代谢表型变化紧密相关。尽管饮食与肠道菌群相互作用的研究已得到证实,但共生菌在KD诱导的高酮血症中对肝脏脂质代谢调控机制的研究尚不明确。

因此,本研究通过KD构建持续性高血酮小鼠模型,采用抗生素鸡尾酒(Antibiotics, Abx)耗竭肠道菌群,以探究肠道菌群对肝脏生酮能力和脂质蓄积的影响。接着,利用粪菌移植(FMT)技术明确不同肠道菌群组成对持续性高酮血症的调控作用,并整合生酮差异的肠道微生物组数据,筛选关键共生菌。最后,通过开展肠道共生菌体外培养和活菌干预试验,深入探究肠菌对肝脏代谢稳态的调控机制。

                    

研究结果

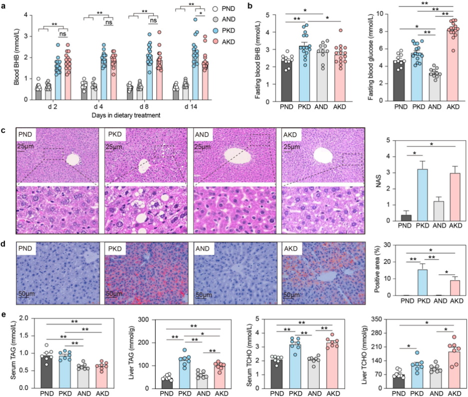
1、KD增加血液BHB水平和肝脏TAG积累

KD显著提高小鼠血液中的BHB水平,而Abx预处理耗竭肠道菌群后,显著降低了持续性高血酮小鼠的BHB水平(图1a-b)。此外,KD显著促进了肝脏TAG水平的累积(图1c-e),其中肠道菌群与脂质蓄积程度存在显著关联。

图1. 生酮饮食增强雌性C57BL/6J小鼠的生酮作用并促进肝脏TAG积累

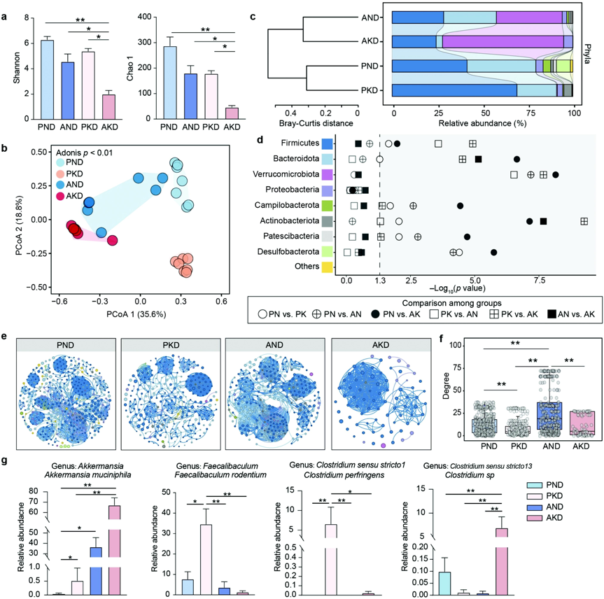
2、KD影响肠道菌群多样性和互作关系

KD可显著改变肠道菌群结构的异质性和共现互作关系,其中厚壁菌门和拟杆菌门的相对丰度在KD处理下发生显著变化(图2)。KD饮食与Abx联合处理后,肠道菌群多样性显著降低,互作关系也变得更加单一,这提示KD可能阻碍了肠道菌群的重塑。在不同处理组间,Akkermansia muciniphilaClostridium perfringnes的相对丰度也发生了显著变化。肠道菌群区系的改变显著影响了肝脏胆汁酸代谢的稳态以及脂质代谢相关调控基因FXR、BDH1、DGAT2的mRNA表达。

图2. 生酮饮食破坏肠道菌群重塑

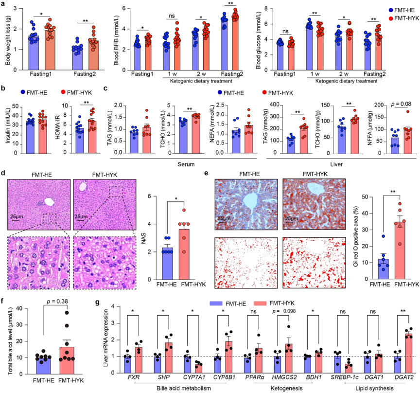
3、肠道菌群促进持续性高血酮状态下的肝脏生酮作用和TAG积累

为探讨不同肠道菌群组成对高酮血症的调控机制,FMT试验结果显示,以高酮血症奶牛为供体的移植小鼠,其血液BHB和肝脏TAG水平显著上升,且表现出明显的胰岛素抵抗现象(图3)。尽管两组FMT小鼠的总胆汁酸池大小无显著差异,但高酮血症FMT小鼠肝脏中FXR、BDH1DGAT2的mRNA表达水平显著高于健康FMT小鼠。

图3. 移植不同奶牛供体的粪菌后,肠道菌群组成差异对小鼠表型及脂质代谢的影响

4、肠道菌群区系的改变与生酮作用差异有关

不同FMT小鼠肠道菌群组成和互作关系存在明显差异,以Clostridium perfringens, Clostridium cocleatum, Escherichia coliMuribaculum intestinale为主要差异的肠菌,其中Clostridium perfringens相对丰度的增加与临床表型差异呈显著正相关(图4)。

图4. 长期高酮血症状态下,与肝脏生酮作用及脂质积累相关的粪便菌群组成变化

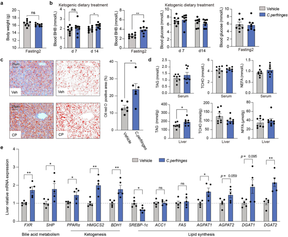
5、Clostridium perfringens增强肝脏生酮能力和脂质蓄积

通过整合不同处理组间的差异肠菌及其相关性分析,发现Clostridium perfringens可能是调控高酮血症的关键肠道共生菌。为明确其调控机制,我们对健康小鼠的粪便进行了体外培养,并鉴定该菌为A型Clostridium perfringens。活菌体内干预试验结果显示,Clostridium perfringens能显著提高血液中的BHB和肝脏中的TAG水平,同时肝内FXR、HMGCS2、BDH1DGAT2的mRNA表达也显著上调(图5)。

图5. 产气荚膜梭菌加剧肝脏生酮作用与脂质积累

6、Clostridium perfringens扰乱胆汁酸代谢以调控肝脏脂质代谢

基于肝脏和结肠内容物代谢组研究,发现Clostridium perfringens可显著增加肝内BHB水平,但初级胆汁酸水平无显著影响(图6)。结肠中次级胆汁酸水平在干预后显著增加,特别是12-ketoLCA水平的增加与肝脏和血液中BHB水平呈强正相关。

图6. 产气荚膜梭菌对次级胆汁酸代谢的作用

研究结论

生酮日粮可导致小鼠出现“糖源能量缺乏”并长期处于高血酮状态,高血酮状态下肠道菌群组成发生显著改变且肝脏脂质沉积增强;此外,肠道菌群也影响持续性高血酮状态下生酮作用和肝脏TAG蓄积,其中肠道共生菌Clostridium perfringens是关键调控菌,次级胆汁酸-FXR轴是肠菌影响宿主生酮作用的潜在靶向路径,然而肠道菌群改变后加剧高血酮状态下肝脏脂质蓄积的具体机制还需要未来更为深入的研究。

 

新一代代谢组学NGM 2 Pro凭借全球领先的2w+代谢物标准品自建库,显著改善代谢组学鉴定准确性不足、数量有限的痛点。其基于LC-MS技术,可检测生物受刺激后小分子代谢物动态变化,助力筛选差异代谢物并关联生理病理。针对代谢物多样性及提取局限,该技术通过多色谱柱联用覆盖非极性/极性代谢物与脂质,结合标准品自建库进一步提升鉴定效率,为标志物筛选、机制研究提供有力支撑。

百趣生物提供“新一代代谢组学NGM 2 Pro”等专业技术服务,助您快速解锁研究瓶颈。

END

Zen/Zhang 撰文

Peng 校稿

上海阿趣生物科技有限公司 商家主页

地 址: 嘉定区新培路51号焦点梦想园5层

联系人: 高小姐

电 话: 400-664-9912

传 真:

Email:marketing@biotree.cn

相关咨询

PBJ (IF=10.5)|中国医科院罗红梅团队首次绘制艾草腺毛单细胞图谱!锁定β-石竹烯/法呢烯合酶,揭秘艾草腺毛代谢密码! (暂无发布时间 浏览数:888)

JIPB(IF=9.3)!中科院昆明植物所孙航院士研究团队首次破解四种野生树莓基因组 (暂无发布时间 浏览数:6070)

科研人速领!100份马年限定日历免费领!愿你的2026年,一马当先! (暂无发布时间 浏览数:5886)

第二轮会议通知 | 第五届中医药表型组学发展学术论坛暨第五届代谢组学及蛋白质组学双星会议 (暂无发布时间 浏览数:12330)

Gut Microbes|四川农业大学曹随忠教授团队揭示肠道菌群调控高酮血症的新路径 (暂无发布时间 浏览数:14057)

PNAS (IF=9.1)|天津医科大学张锴团队锁定组蛋白乳酸化“阅读器”,揭开宫颈癌进展新机制! (暂无发布时间 浏览数:16415)

Cancer Res. (IF=16.6)|重庆医科大学研究团队:ACSL4驱动磷脂重塑解析TNBC转移,点亮靶向联合化疗新路径 (暂无发布时间 浏览数:16575)

Sci. Adv. (IF=12.5)|扬州大学徐辰武教授团队重大发现:玉米侧根转录因子bZIP89为分子育种提供新靶点! (暂无发布时间 浏览数:15578)

代谢组学新突破!NGM技术再破局!让您的顶刊研究快人一步! (暂无发布时间 浏览数:18380)

顶刊聚焦:Orbitrap Astral凭什么成为代谢组学“新宠”?两大核心技术破解鉴定难题 (暂无发布时间 浏览数:17046)

ADVERTISEMENT